有机质谱在使用仪器的过程中,经常会出现各种各样的故障,影响实验的正常进行,如何迅速、准确地判断故障原因,及时地予以排除,是仪器操作人员经常面临和急需解决的问题。
今天我们就对质谱常见的故障现象、产生故障的可能原因及故障排除方法进行了总结和归纳,供仪器操作人员参考。
一、质谱不出峰的可能原因
进样系统与离子源没连接或有漏液;
六通阀漏液;
雾化气没开;
喷雾电压没有;
离子进入分析器的离子通道堵塞;
喷雾毛细管堵塞。
二、如何根据样品选择离子源
可根据分子量的大小、极性。APCI适合小分子,极性小的化合物;ESI适合分析的分子量范围较大、分子要求带有一定极性。一般先考虑用ESI分析,如果极性实在太小,才想到用APCI。
三、等度还是梯度洗脱如何选择
其实只做一两个化合物,是等度洗脱好,速度快,但也并非越快越好,特别在分析生物样品时,考虑到基质效应,保留因子控制在2-3左右较好。
梯度洗脱适合分析多个结构不同的物质,如化合物与代谢产物一同鉴定的时候,比如苷和苷元的一同测定。另外很多做合成化学的分析实验室用的也是一通用的梯度洗脱方法,一个方法搞定大部分样品。一般来说对于组成简单的样品可以采用等度洗脱,而对于那些复杂的样品分离通常需要进行梯度洗脱。
四、气质和液质系统对比
除了采用的分离手段不同(气相和液相)外主要的区别在于真空系统和电离方式。
气质的真空系统比较简单,只要一个小的机械泵和一个分子涡轮泵就可以了。
液质的机械泵要比气质大,需要两个分子涡轮泵。气质的电离方式有电子电离(EI)和化学电离(CI)。液质的电离方式有电喷雾电离(ESI)、大气压化学电离(APCI)和大气压光电离(APPI)。
五、APCI和ESI的不同点
1. 离子产生的方式不同。APCI利用电晕放电离子化,气相离子化。ESI利用离子蒸发,液相离子化。
2. 能被分析的化合物类型不同。APCI适合弱极性,小分子化合物,且具有一定的挥发性;ESI 极性化合物和生物大分子。
3. 流速不同。ESI一般流速较小,约0.001到0.25 mL/min,APCI 相对较大,约0.2到2 mL/min。
4. 多电荷。APCI不能生成一系列多电荷离子,所以不适合分析大分子;ESI 能生成一系列多电荷离子,特别适用于蛋白,多肽类等生物分子。
六、CID和CAD区别
CID(collision-induced dissociation):
碰撞诱导解离。通常在真空接口处调节电压发生CID现象,一般是去除溶剂,如果电压增大,也会产生碎片离子。这是一级质谱的原理。
CAD(collision-activated dissociation):
碰撞活化解离。做二级质谱时,选择的母离子进入Q2后,碰撞活化产生子离子,这个过程称为 CAD。
以API3200谱仪为例,CID指的是Q0里面的诱导碰撞的气体,CAD指的是Q3里面的诱导碰撞气体。也就是说,在这里的CID&CAD都是指氮气。
七、氮气发生器该使用吗
氮气发生器的工作原理是分离空气,电解膜的负极侧发生氧化反应,“吃掉”空气中的氧化性气体,在正极侧还原,空气流过电解池后就只剩下氮气和惰性气体。故国内发生器的纯度大多标有“相对含氧量”。
氮气的纯度和空气流速、有效分解面的长度、电解电势的强弱都有关系。这种分离方法也决定了氮气的纯度不可能做的很高。加入电解质的作用就是提高水的导电率,使电化学反应能顺利进行。发生器对质谱的影响有一点常常被忽略,就是发生器内的开关电源工作时会对电网电压造成一定的干扰(压缩机的启动和停止也会)。
八、串联质谱如何定量
串联质谱定量时,是以后面产生的碎片峰(子离子)定量。但是这一子离子是由母离子在碰撞室产生的特征性碎片,所以用MRM定量灵敏度会比用SIM定量好很多。
建立方法的步骤是:用一定溶度的标准品溶液(1-10 ug/mL)调谐化合物的一级质谱条件,找到母离子的最佳质谱条件。然后对母离子进行打碎,优化碰撞能量,得到其特征性的子离子。最后利用该质谱条件和该母离子->子离子对进行定量。
九、质量偏差怎么办
质谱的质量数偏了,说明你的仪器该校正了,一般3个月就要校一次机。一般每个厂家都会随机带有校正液。
十、如何更换机械泵油
一般3个月到半年更换一次泵油,可同时停机对仪器进行一次清洗。更换泵油的时候,先开启振气阀5-10分钟,待将泵内沉淀振起后,关闭振气阀,同时关闭电源。打开泵下的泵油排放阀门,放掉旧油。如果泵油已经很脏,则可取少许新油清洗泵后放掉再注入新油。
十一、碰撞室离子交互影响的原因及消除
多通道扫描(MRM)时,如果两个离子扫描通道的碎片离子一样(或类似如相差1-2分子量单位),前一个离子通道扫描结束后,碰撞室里的离子来不及清除,影响下一个离子通道反应的定量(如果色谱分离完全则无此影响)。
可能的消除方法:
选择特异的子离子(特别是在用稳定同位素内标时);
增加离子通道扫描反应之间的时间间隔(如100 ms→300 ms);
可设置额外的“无用的离子扫描通道(dummy MRM)。
十二、排除色谱柱流失问题的有效方法
诊断色谱柱是否存在流失问题的方法是第一次在方法条件下安装色谱柱时,做一次空白色谱图,然后将最近的运行和空白运行色谱图对比。
如果在空白运行中产生了很多峰,则色谱柱性能改变,这可能是由于载气中含有氧气,也可能是由于样品残留。
如果有 GC-MS,则低极性色谱柱的典型流失离子(例如 DB/HP-1或5)质/荷比m/z 将为 207、73、281、355 等,大多数为环硅氧烷。
十三、谱图为什么只有溶剂峰
可能有以下原因:
进样针损坏;
载气流速太低;
样品浓度太低;
样品被柱或进样器衬套吸附。
十四、质谱基线高是什么原因
质谱的基线其实跟液相的紫外检测器和荧光检测器一样,基线高的原因不外乎内部和外部的原因。
1. 选择的流动相在质谱的响应比较高,比如水相比较多的时候,噪音比较大些;还有如果盐含量比较大的时候,噪音更大些。
2. 检测器的灵敏度越高的时候,噪音应该越高。如果质谱的污染比较严重时,基线肯定比较高。比如离子阱检测器,用得久了,阱中的离子就会增多,一方面降低了质谱的灵敏度,另一方面增加了基线噪音。
3. 质谱的基线很多时候还跟你选择的离子宽度有关。比如作选择离子扫描的时候,基线就低些。作选择反应扫描的时候,离子宽度不要选得太宽,太宽噪音就高些。
4. 多级质谱一般做二级或三级质谱,基线噪音就低很多。
十五、质谱使用的注意事项
1. 最好不用直接进样(容易污染离子源)。
2. 做联用时最好分流(缩短分析时间、延长质量分析器寿命)。
3. 最好使用在线切换阀,将每个样品的前后1-2分钟的流动相切入废液(避免样品中的盐进入质谱。做Sequence时可以把平衡柱子的流动相切入废液)。
4. 开始联用前,直接运行质谱数分钟,可以先将温度(毛细管温度和离子源温度(APCI))加热到预设定值。
5. 待机时将切换阀置于waste,避免刚开液相时将流动相打入离子源。
6. 关机前毛细管的温度先降下来,稳定一段时间后再关闭电源,避免风扇停止转动后毛细管外围的热量向里扩散,容易引起内部线路及电子元器件老化加速。
7. 如果用的是钢瓶而且天天做样的话,可将两个钢瓶并联。
8. 做定量时注意离子源喷针的具体位置,否则可能会影响标准曲线。
9. 如果是负离子检测的话,可以向流动相中加入少量异丙醇。
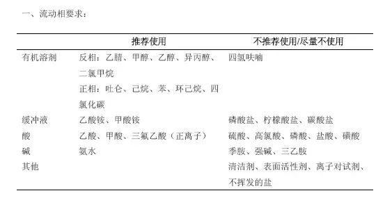
10. 理论上液质联用禁止使用任何不挥发性的缓冲盐。如果需要,尽量使用诸如乙酸氨等挥发性盐,浓度不要超过20mmol/L。对于不挥发性的缓冲盐,如果你的仪器有吹扫捕集的话也可使用,但一定要小心。
万不得已也不要用,首先有不挥发盐是得不到好的离子流的,其次盐留在质谱中很难除掉,除非停机清洗,不然一直会影响其他样品的分析。可以找质谱友好的条件来做液质联机,例如色谱条件为20mM磷酸盐的水/乙腈流动相,做液质联机的时候就可以用醋酸铵代替,然后用醋酸调节pH值与磷酸盐的一致即可。除了难挥发的盐,三乙胺、表面活性剂、还有高浓度(>0.5%)的TFA,都对质谱不好,液质联用的流动相中应该避免。
11. 需要使用酸的情况下可以用甲酸、乙酸,三fú乙酸可以用,但能用甲酸或乙酸时就别用TFA。
12. 胺类物质做ESI质谱时要注意进样量要少,因为很容易离子化,不易冲洗干净,会影响后面样品的测定。像三乙胺在液质联用时不能用于调节流动相pH值。若不慎引入三乙胺,在正离子检测时总会出现很强的102峰。
13. 酸性物质适合做负离子检测,所以流动相偏碱性较合适,促使其解离,碱性物质适合做正离子检测,流动相中适当的加入酸,促使其形成正离子,流动相中适当加一些醋酸钠(或者醋酸铵),可形成加钠的正离子或者加铵的正离子。
| 版权:本文部分素材源自网络,版权归原作者所有,观点代表作者本人,不代表本号立场
| 转载自:实验室仪器分析

关注我们